2023年10月19日,《温室气体自愿减排交易管理办法(试行)》由生态环境部、市场监管总局正式发布,该文件明确表示:文件从发布之日起正执行,我们可以理解,CCER已正式重启。

梳理一下征求意见稿与正式发布稿的微小差异,供朋友们参考。
第三条:(删除) 温室气体自愿减排项目应当具备真实性、 唯一性和额外性,项目产生的减排量应当可测量、 可追溯、 可核查。
第六条,征求意见稿将注册、交易并入。正式稿分列注册与交易,明显强调交易。
第八条,执行稿强调:方法学将在条件成熟时纳入国家标准体系。
第二章 项目审定与登记
第十条 项目条件
1、真实性、唯一性、额外性;
2、生态部发布的方法学支持;
3、2012年11月8日之后开工建设。(征求意见稿是2012 年 6 月 13 日)
第十一条 台账 (进一步明确:最后一期减排量登记后台账保存10年)
第十二条 项目公示
强调:(项目业主)公示项目设计文件(PDD)时,必须同步公示审定审定核查机构(征求意见稿没说明)。公示期20天。
第十三条 项目审定
强调:审定报告必须有明确的肯定或否定意见。有PDD公示期间公众意见说明。
第十五条 项目登记
登记限期 15个工作日。(征求意见稿10个工作日)
第十六条 项目注销
强调:注销后的项目不得再次申请登记(征求意见稿没强调这点)
第三章 减排量核查与登记
第十七条:减排量登记 项目条件
1、保守性原则;
2、符合生环部发布的方法学;
3、2020年9月22日之后(一致)
针对一些误解,这段文字更清晰了 项目业主可以分期申请项目减排量登记。每期申请登记的项目减排量的产生时间应当在其申请登记之日前五年以内。(什么意思?——项目业主(为了交易)可多次申请登记减排量,比如一年一次、两年一次,五年一次......,但减排量实际发生必须在申请登记之日的前五年内)
第十八条 减排量核查
强调:项目审定核查与减排量核查不能是同一家。
强化数据管理(信息化、智能化)
第五十一条 施行日期
公布之日起(2023年10月19日)
征求意见稿(自 2023 年*月*日起施行)
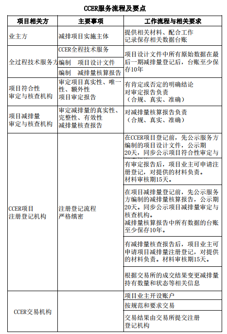
根据本文件精神,CCER项目开发流程及要点也就非常清楚了,请见下表

绿色低碳服务项目一览表


